
保险知识
-
雇主vs工伤vs团意的区别?
2026-01-16 18:13:13 3188 213“责任保险”大家听过没有?“雇主责任险”就是其中之一,赔付对象是雇主,是...
-
终于有人把雇主责任险说清楚了
2026-01-14 18:05:52 47 141很多企业主或者HR因为搞不懂、不了解“雇主责任险”,导致企业的经营风险没有得到很好的转移,出了事...
-
买多份责任保险构成“重复保险”,能否获得多份赔偿?附:重复保险应对方法
2026-01-10 14:36:10 3295 314许多的消费者为了增加保障、获得更多的安全感,在多家保险机构购买同类保险,自认为多买可以多赔,从而进行了重复投保,但是这其...
-
如何正确区分保险合同中的“特别约定条款”和“格式条款”?
2026-01-09 11:21:51 3207 231案情简介2025年2月,刘某驾驶重型半挂车与王某发生碰撞,造成王某一级伤残。经交警部门认定,刘某负事故全部责任。刘某车辆...
-
团体意外险、雇主责任险和工伤保险三者的区别和联系
2026-01-03 18:18:20 3277 132一、问题的提出 为防范企业用工风险,尤其是员工工亡或工伤风险,作为雇主的公司或企业在实践中一般会...
-
企业财产保险,给企业一个真正的“避风港”!
2025-12-11 18:28:34 6501 325天灾人祸,防不胜防您的企业准备好应对未知风险了吗?企业财产保险为企业筑起一道坚实的“防火墙”无论...
-
一张图看懂:公众责任险 vs 财产险,你的工厂到底该保“人”还是保“物”?
2025-12-31 18:22:26 4593 324一、厂区公众责任险核心保障:保障因工厂的经营活动(或场所)发生意外,造成第三方的人身伤害或财产损失时,依法应由工厂承担的...
-
财产、三者、意外保险各是何意?为啥小微企业都要上?
2025-11-20 18:08:45 3527 141突发!百年一遇洪水来袭!商铺全部断电。一商超货架突然倒塌,6岁女童不幸砸中,生命垂危。某IT企业员工连续加班12小时突然...
-
企业财产保险:基本险、综合险、一切险,你选对了吗?
2025-11-13 18:00:24 5486 321经营企业或拥有重要资产,最怕突如其来的意外。一场火灾、一次水灾,都可能让多年心血付诸东流。财产保险正是为此而生,但面对&...
-
投保财险前必看:常见误区自查清单
2026-01-16 17:35:21 3284 214众所周知,保险与普通商品不同,消费者需要对保险有一定的了解,才能正确投保、事后顺利获赔。但很多朋友对于保险认知并不多,尤...
-
常见的保险法常识整理
2026-01-07 18:37:15 5480 321如今,随着保险意识的逐渐深入,越来越多的朋友都有咨询保险,在买保险之前,难免有些担惊受怕。为此,本节给大家分享几条我认为...
-
从投保到理赔:保险名词全解读,收藏这篇就够了
2026-01-15 18:06:32 5616 412购买保险时,面对合同上密密麻麻的专业术语,您是否感到一头雾水?别担心,这篇指南为您系统梳理应知应会的保险知识,帮你拆解保...
-
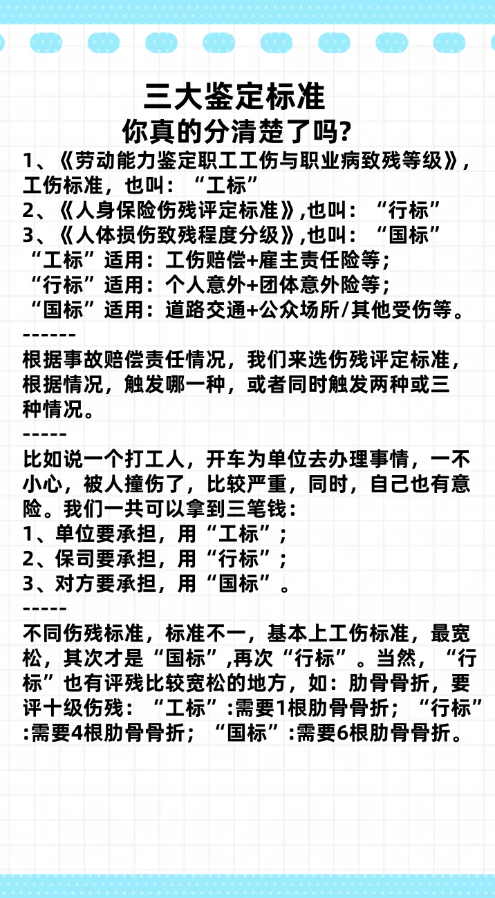
警惕!保险理赔伤残鉴定标准选错,可能一分钱都拿不到
2026-01-04 11:19:27 5600 341我国评残鉴定标准,分三种:1、《劳动能力鉴定职工工伤与职业病致残等级》,也叫:“工标”2、《人身...
-
读懂这四大原则,才算真的懂保险
2025-09-24 17:46:41 7662 1057在当今社会,保险已成为个人与家庭进行风险管理的重要工具。无论是健康保障、财产安全还是未来规划,保险都承载着人们对稳定生活...
-
财险入门指南:险种分类全梳理
2025-09-16 16:51:48 5892 828财产保险的分类标准及各种险种名称都有一个演变的过程。如海上保险是按风险发生的区域来命名的,火灾保险是按风险事故来命名的,...
-
货物运输险与物流责任险 对比速查表
2025-09-10 16:42:59 4608 745前言“一车货烧了,保险公司赔了货主 20 万,转头就找我追偿!”——这绝...